九游中国官方网站 - NINE GAME - 九游官网
  • 首页
  • nba
  • 英超
  • 意甲
  • 法甲
  • 德甲
  • 西甲
  • 欧冠
  • 关于我们
首页 xiaoqiao 第2页发布的文章
  • 九游官网-卡雷卡忆马拉多纳 “为跟他一起踢 我拒绝了皇马”

    九游官网-卡雷卡忆马拉多纳 “为跟他一起踢 我拒绝了皇马”

    意甲 •2026-03-21

    体坛周报全媒体记者小中报道 1989年,那不勒斯夺得欧洲联盟杯冠军。至今,那仍然是那不勒斯历史上的唯一一个国际大赛冠军。那不勒斯夺冠,最大功臣是马拉多纳,巴西前锋卡雷卡也功不可没。两个回合,他各进一...

  • 科曼:我希望留在巴萨 但我没有感受到尊重与信任

    科曼:我希望留在巴萨 但我没有感受到尊重与信任

    法甲 •2026-03-21

    体坛周报全媒体原创 近日西媒一直有消息称,巴萨希望在本赛季结束后更换主帅,并将对一线队阵容进行大幅度调整。今日出席西甲末轮赛前发布会时,巴萨主帅科曼不可避免地被问及此事。而科曼的回答,似乎也印证了之...

  • 九游官网-重磅罚单!梅州体能教练杨德欣禁赛6个月 罚款10万

    九游官网-重磅罚单!梅州体能教练杨德欣禁赛6个月 罚款10万

    西甲 •2026-03-21

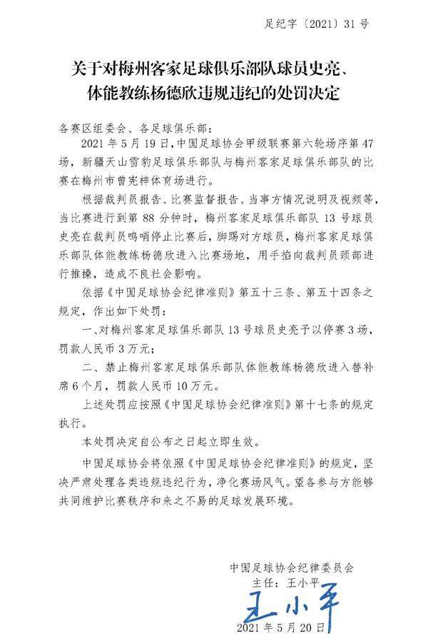
    体坛周报全媒体原创 5月21日,中国足协公布中甲联赛罚单。梅州体能教练杨德欣处以禁止进入替补席6个月,罚款10万元的处罚;梅州球员史亮则被停赛三场,罚款3万元。 中甲第6轮新疆vs梅州客家,比...

  • 九游互动-阿莱格里为新帅首选目标 皇马将启动直接对话

    九游互动-阿莱格里为新帅首选目标 皇马将启动直接对话

    德甲 •2026-03-21

    体坛周报全媒体原创 当地时间周三深夜,多家西班牙媒体报道称,齐达内已在当地时间周三决定不再担任皇马主帅,并已将这一消息告知给了皇马方面和队内球员。据悉,齐达内几周前就已做好了这一打算,西甲末轮之后齐...

  • 九游游戏-葡萄牙队大名单:C罗5度出征 狼队&葡超冠军成大户

    九游游戏-葡萄牙队大名单:C罗5度出征 狼队&葡超冠军成大户

    英超 •2026-03-21

    体坛周报全媒体原创 当地时间周四晚间,欧洲杯卫冕冠军葡萄牙队宣布了出征今夏赛事的26人大名单。作为队内头号球星,队长C罗第5次随队出征欧洲杯,已经年近七旬的老帅费尔南多·桑托斯则将再次率队冲击锦标。...

  • 九游官网-曾诚退出国足何人递补?韩佳奇受热捧但未入大名单

    九游官网-曾诚退出国足何人递补?韩佳奇受热捧但未入大名单

    nba •2026-03-21

    5月12日,由于上海申花队门将曾诚在与河北队的中超联赛中肋骨骨折,将铁定缺席国足40强赛余下的比赛。于是,外界对于国足第四门将的人选非常好奇,甚至多人推荐小将韩佳奇入选,天津媒体《天津日报》撰文认为,...

  • 九游体验-1500万吃牛排、690万吃龙虾尾,美国防部被曝“龙虾门”

    九游体验-1500万吃牛排、690万吃龙虾尾,美国防部被曝“龙虾门”

    英超 •2026-03-20

    美国国防部这次麻烦大了。一只脚还深陷自己挑起的战事泥潭,另一只脚又踩进了舆论声讨的漩涡——一场被称为“龙虾门”的风波正在发酵。最近,美国非政府组织“公开账目”发布报告,披露了一份五角大楼突击花钱的“奢...

  • 九游游戏-【美洲杯】内马尔助攻帕奎塔破门!10人巴西1比0智利

    九游游戏-【美洲杯】内马尔助攻帕奎塔破门!10人巴西1比0智利

    nba •2026-03-20

    体坛周报全媒体记者 托克罗 美洲杯1/4决赛,巴西队坐镇里约热内卢1比0击败智利晋级四强,半决赛将对阵秘鲁。上半场双方均无建树,下半场开始1分钟,替补登场的帕奎塔打破僵局;1分钟后,热苏斯飞踹对手被...

  • 九游互动-塔图姆瞄准周六复出!绿军登顶东部赔率升第一

    九游互动-塔图姆瞄准周六复出!绿军登顶东部赔率升第一

    法甲 •2026-03-20

    北京时间3月6日,ESPN名记查拉涅透露,凯尔特人球星塔图姆可能在周六(3月7日)对阵独行侠的比赛迎来复出。目前塔图姆对阵独行侠的状态已经从缺阵升级为出战成疑。查拉涅在节目中表示:“消息人士告诉我,塔...

  • 九游游戏-走一个基德补两位名帅,湖人还嫌教练组不够豪华?

    九游游戏-走一个基德补两位名帅,湖人还嫌教练组不够豪华?

    意甲 •2026-03-20

    体坛周报全媒体记者林克报道 对湖人来说,他们今年休赛期要总结的一个重要问题,就是上赛季为何进攻会有如此大的短板。最终常规赛打完的时候,湖人的防守依旧延续着很高的效率,以场均106.8分的失分,排名联...

  • 首页
  • 上一页
  • 1
  • 2
  • 3
  • 4
  • 下一页
  • 尾页

最近发表

  • 九游官网-王仕鹏:姚明&大郅&阿联进NBA都得练身体 大巴不用 小杨也有计划
  • 九游互动-中国女篮:王思雨14分末节致胜,韩旭5中5,杨舒予成助攻王|李月汝|切霍娃|陈玉婕|张子宇|捷克女篮_新浪体育_新浪新闻
  • 九游互动-4年5270.5万引援没救了?芬尼近3场都被DNP 此前连续2场得分挂零
  • 九游官网-3450 万!阿森纳盯上“迷你劳塔罗”,贝尔塔正式出手抢人|卡斯特罗|博洛尼亚|弗拉门戈|枪手|利桑德罗-马丁内斯_新浪体育_新浪新闻
  • 九游中国-【夜读】定制T恤为埃里克森加油,芬兰队好样的!
  • 九游游戏-"不高兴"被耍三次 爆发不成的姆巴佩切忌心态爆炸
  • 球员违规事件屡屡发生 英超防疫还得上“重刑”?
  • 九游平台-131颗钻石 30克黄金 解放者杯首次奖最佳球员戒指
  • 九游平台-小里弗斯:看到美国那么多人对疫情无知令人沮丧
  • 九游官网-千疮百孔+提前缴械 罗马硬仗习惯性惨败

热门文章

  • 火箭110-105险胜森林狼,杜兰特39+7,申京25+14六犯毕业,兰德尔39分2026-03-17
  • 九游体验-【德杯】莫廷大四喜+三助攻 穆夏拉双响 拜仁12比02026-03-18
  • 九游官网-广州32岁猝死程序员公司发内部邮件,称其未按要求做体检,妻子最新发声:每年都有体检,公司不承认三甲医院的体检报告2026-03-18
  • 九游官网-葡媒:巴黎引入了本菲卡的理疗师,后者在本菲卡任职超过16年2026-03-18
  • 九游中国-【法甲解签】巴黎复仇苦主,里尔需为法甲争五抢分2026-03-18
  • 九游平台-科尔:库里膝盖仍会感到不适但并无大碍 希望他能出战爵士2026-03-18
  • 他还能打!青岛末节最后3分钟未得分 郭艾伦末节12分带队逆转2026-03-18
  • 九游平台-女租户失联,房屋散发恶臭被严重损坏,昆明房东报警:损失预估2万以上,她曾自称刚毕业,手头紧;物业:屋内狗彻夜狂叫,邻居曾报警2026-03-20
发现新网资讯
关于新网资讯 移动客户端 新网资讯 投稿须知
交流与合作
联系QQ:762063026 联系微信:Manley12 联系邮箱:762063026@qq.com 联系微博:Manley12

© 2023 XWNews 京ICP备1111040123号-1 版权归zblog所有